返回顶部
7*24新情报

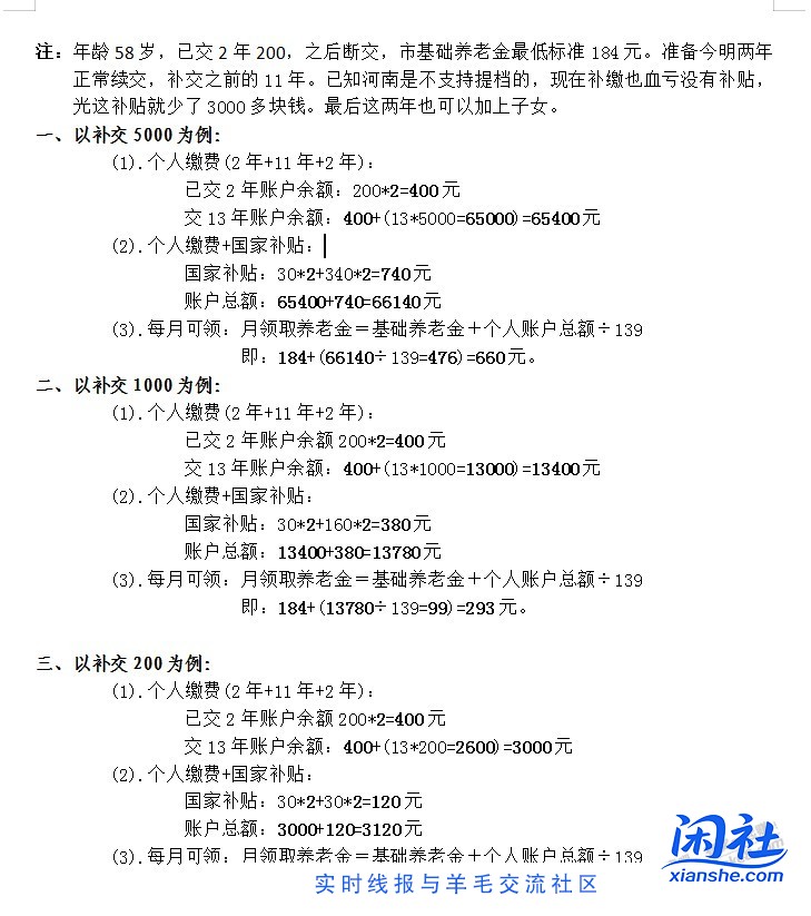
又重新整理了一下居民养老问题,请老哥再帮忙看一下,谢谢

[复制链接]
tkv2373 显示全部楼层 发表于 2025-11-27 10:43:33 |阅读模式 打印 上一主题 下一主题
回复

使用道具 举报

精彩评论8

noavatar
basd 显示全部楼层 发表于 2025-11-27 10:44:31
河南最高5000档,交满15年后再逐年连续缴费的,每多缴一年,在领取基本养老保险待遇时,每月增发缴费年限养老金3元,随本人养老金发放。
回复

使用道具 举报

noavatar
basd 显示全部楼层 发表于 2025-11-27 10:45:05
缴纳2年是2*200=400
补11年是11*5000
未缴的2年是 最高档的5000+子女补助5000   再 *2 年  你没算子女补助
大概是这么多,我自认为最高档划算,我发的是最优。

至于你说的补缴的没有zf补贴,3000/139分摊下来,没差多少,莫纠结
回复

使用道具 举报

noavatar
海底捞 显示全部楼层 发表于 2025-11-27 10:45:24
好的,多谢啦老哥
回复

使用道具 举报

noavatar
海底捞 显示全部楼层 发表于 2025-11-27 10:45:32
山东0538
又重新整理了一下居民养老问题,请老哥再帮忙看一下,谢谢
又重新整理了一下居民养老问题,请老哥再帮忙看一下,谢谢
回复

使用道具 举报

noavatar
海底捞 显示全部楼层 发表于 2025-11-27 10:46:07
你补了吗?我农村户口,要先去村委开证明,又去的乡里登记,然后手机参保缴费
回复

使用道具 举报

noavatar
爱你的人是我 显示全部楼层 发表于 2025-11-27 10:46:24
还没有了,准备这两年补了,网上不是说‘河南社保’小程序,直接申请就行了嘛?我用我妈的手机试了一下,只需要上传shen/份证图片就可以申请,没有点提交了
回复

使用道具 举报

noavatar
海底捞 显示全部楼层 发表于 2025-11-27 10:47:11
你是之前没有开过户吗?开过户的话,‘河南社保’小程序应该就可以直接申请
回复

使用道具 举报

noavatar
海底捞 显示全部楼层 发表于 2025-11-27 10:47:54
那就可以,交吧,付完钱就不纠结了,老人每个月能见到钱,生活有奔头
我妈以前没弄过,我年初补了7年3.5,后面8年每年在缴费1w
回复

使用道具 举报

default_avator1
您需要登录后才可以回帖 登录 | 立即注册

本版积分规则

Archiver·手机版·闲社网·闲社论坛·羊毛社区· 多链控股集团有限公司 · 苏ICP备2025199260号-1

Powered by Discuz! X5.0   © 2024-2025 闲社网·线报更新论坛·羊毛分享社区·http://xianshe.com

p2p_official_large
快速回复 返回顶部 返回列表