返回顶部
7*24新情报

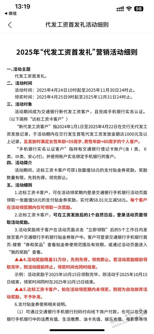
交通银行的这个代发工资怎么完成?有58块钱。

[复制链接]
suidywu 显示全部楼层 发表于 2025-9-21 01:19:47 |阅读模式 打印 上一主题 下一主题
回复

使用道具 举报

精彩评论5

noavatar
海底捞 显示全部楼层 发表于 2025-9-21 01:20:40
我也想知道
回复

使用道具 举报

noavatar
爱你的人是我 显示全部楼层 发表于 2025-9-21 01:21:15
之前好像是用 经营码给交行转钱 备注工资就能完成 现在不知道好不好用
回复

使用道具 举报

noavatar
海底捞 显示全部楼层 发表于 2025-9-21 01:21:21
就是工资卡竟然不受邀
回复

使用道具 举报

noavatar
海底捞 显示全部楼层 发表于 2025-9-21 01:21:33
骑自行车的鱼 发表于 2025-6-22 13:40
之前好像是用 经营码给交行转钱 备注工资就能完成 现在不知道好不好用
我转了,等了一个月,还是没完成
回复

使用道具 举报

noavatar
海底捞 显示全部楼层 发表于 2025-9-21 01:21:59
如果我用建行对公户转给交通卡备注工资算不算
回复

使用道具 举报

default_avator1
您需要登录后才可以回帖 登录 | 立即注册

本版积分规则

Archiver·手机版·闲社网·闲社论坛·羊毛社区· 多链控股集团有限公司 · 苏ICP备2025199260号-1

Powered by Discuz! X5.0   © 2024-2025 闲社网·线报更新论坛·羊毛分享社区·http://xianshe.com

p2p_official_large
快速回复 返回顶部 返回列表